一、专业考试科目
★美术类(含艺术设计、美术学(美术教育)、艺术设计学、艺术设计(数码媒体艺术设计)、美术学(插画)专业)(满分400分)

★艺术设计(时装表演与服装设计)专业(满分140分)

★音乐学(音乐教育)专业(满分200分)

★戏剧影视文学(主持人艺术)专业(满分400分)

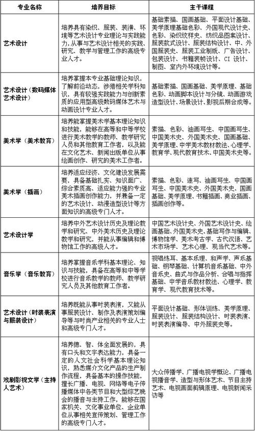
二、专业简介

上一篇文章:2011年北京服装学院表演专业报名考试方法(服装表演)
下一篇文章:2011年中国地质大学音乐专业招生简章
本网站的信息及数据主要来源于网络及各院校网站,本站提供此信息之目的在于为高考生提供更多信息作为参考,由于各方面情况的不断调整与变化,敬请以权威部门公布的正式信息为准。