当前位置:首页 > 高考动态 > 高考资讯 > 宁夏

关于做好2025年冬季宁夏普通高中学业水平合格性考试和高级中等阶段教育同等学力认定考试报名工作的通知

高考资讯网更新时间:2025-10-16文章来源:宁夏教育考试院作者:未知

  关于做好2025年冬季宁夏普通高中学业水平合格性考试和高级中等阶段教育同等学力认定考试报名工作的通知(点击查看)

关于做好2025年冬季宁夏普通高中学业水平合格性考试和高级中等阶段教育同等学力认定考试报名工作的通知

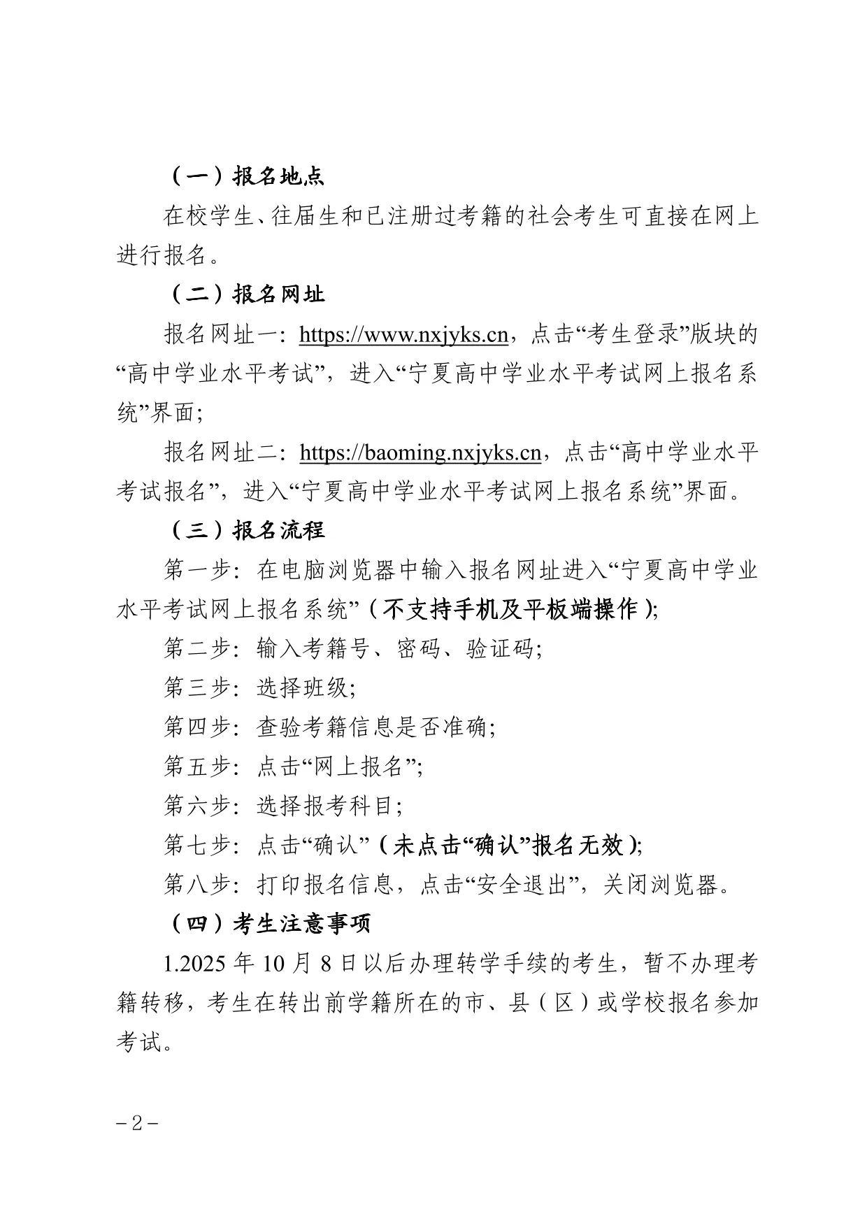
关于做好2025年冬季宁夏普通高中学业水平合格性考试和高级中等阶段教育同等学力认定考试报名工作的通知

关于做好2025年冬季宁夏普通高中学业水平合格性考试和高级中等阶段教育同等学力认定考试报名工作的通知

关于做好2025年冬季宁夏普通高中学业水平合格性考试和高级中等阶段教育同等学力认定考试报名工作的通知

关于做好2025年冬季宁夏普通高中学业水平合格性考试和高级中等阶段教育同等学力认定考试报名工作的通知

关于做好2025年冬季宁夏普通高中学业水平合格性考试和高级中等阶段教育同等学力认定考试报名工作的通知

关于做好2025年冬季宁夏普通高中学业水平合格性考试和高级中等阶段教育同等学力认定考试报名工作的通知

免责声明

本网站的信息及数据主要来源于网络及各院校网站,本站提供此信息之目的在于为高考生提供更多信息作为参考,由于各方面情况的不断调整与变化,敬请以权威部门公布的正式信息为准。

  • 洞察高考趋势,把握未来脉搏
  • 点亮智慧之光,照亮高考之路

教育新闻EDU NEWS

最新高考政策解读

高考资讯NCEE INFO

历年高考录取分数线汇总

高校招生CELEB INTV

历年高考试题及答案解析